General PWM-ICs
-
Status:Available
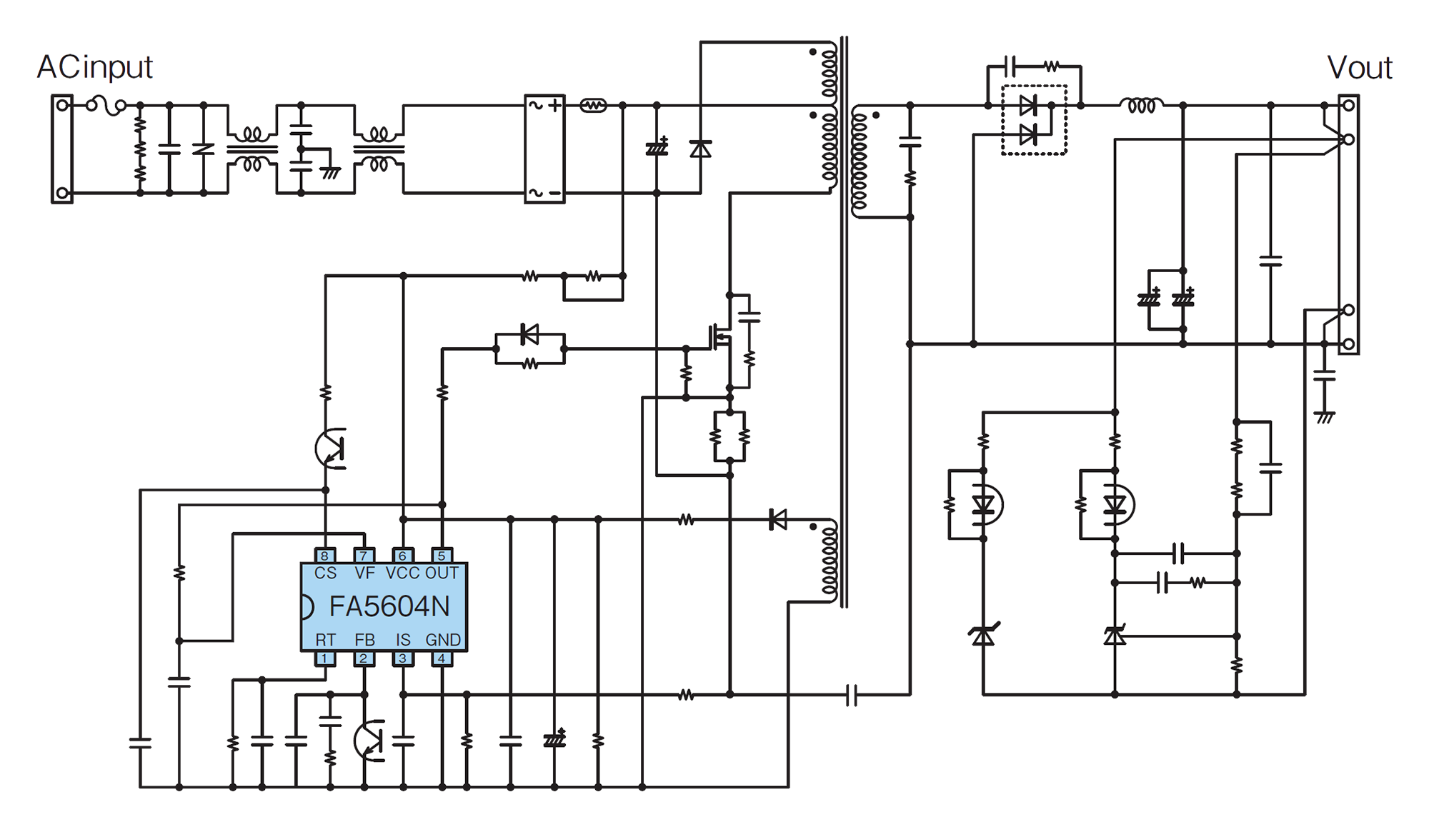
FA5604N is a PWM switching power supply control IC that can directly drive power MOSFETs. It achieves low power consumption by reducing the switching frequency at light loads. In addition, despite its 8-pin package, it incorporates a wide variety of protective functions and reduces the number of external components, thereby facilitating the design of compact, high-performance, and high-efficiency power supplies.
Features
- Voltage mode control
- Applied to forward power supplies (maximum duty cycle = 46%)
- Automatically reduces the switching frequency to suppress loss in stand-by mode
- The switching frequency can be set (RT pin)
- A drive circuit for connecting a power MOSFET directly
- Output peak current: +1.0A / -0.5A
- Overcurrent of primary side limiting function (IS pin negative voltage sense)
- Overload protection function (switching frequency control by VF pin)
- Overload protection function (CS pin)
- Built-in output overvoltage latch protection (stopping the latch by pulling up the CS terminal by external signals)
- Undervoltage lockout function (17.5V ON / 9.7V OFF)
- 8-pin package (SOP-8)
Applications
- Switching Power Supplies
Specifications
| Controller type | PWM |
|---|---|
| Applied circuit Detail | Forward |
| Frequency (kHz) | External settings 100-300 kHz |
| VCC(V) | 10 to 30 |
| Built-in start up circuit (V) | Without |
| Over load protection | Auto-Recovery |
| Over voltage protection | CS latch (External detection) |
| Package | SOP-8 |
Documentation Tools
| Datasheet | FA5604N |
|---|---|
| Reference Design | Power Supply Control IC Reference Design |
| Selection Guide | Power Supply Control IC Selection Guide |



