功率因数校正IC
-
状态:量产中
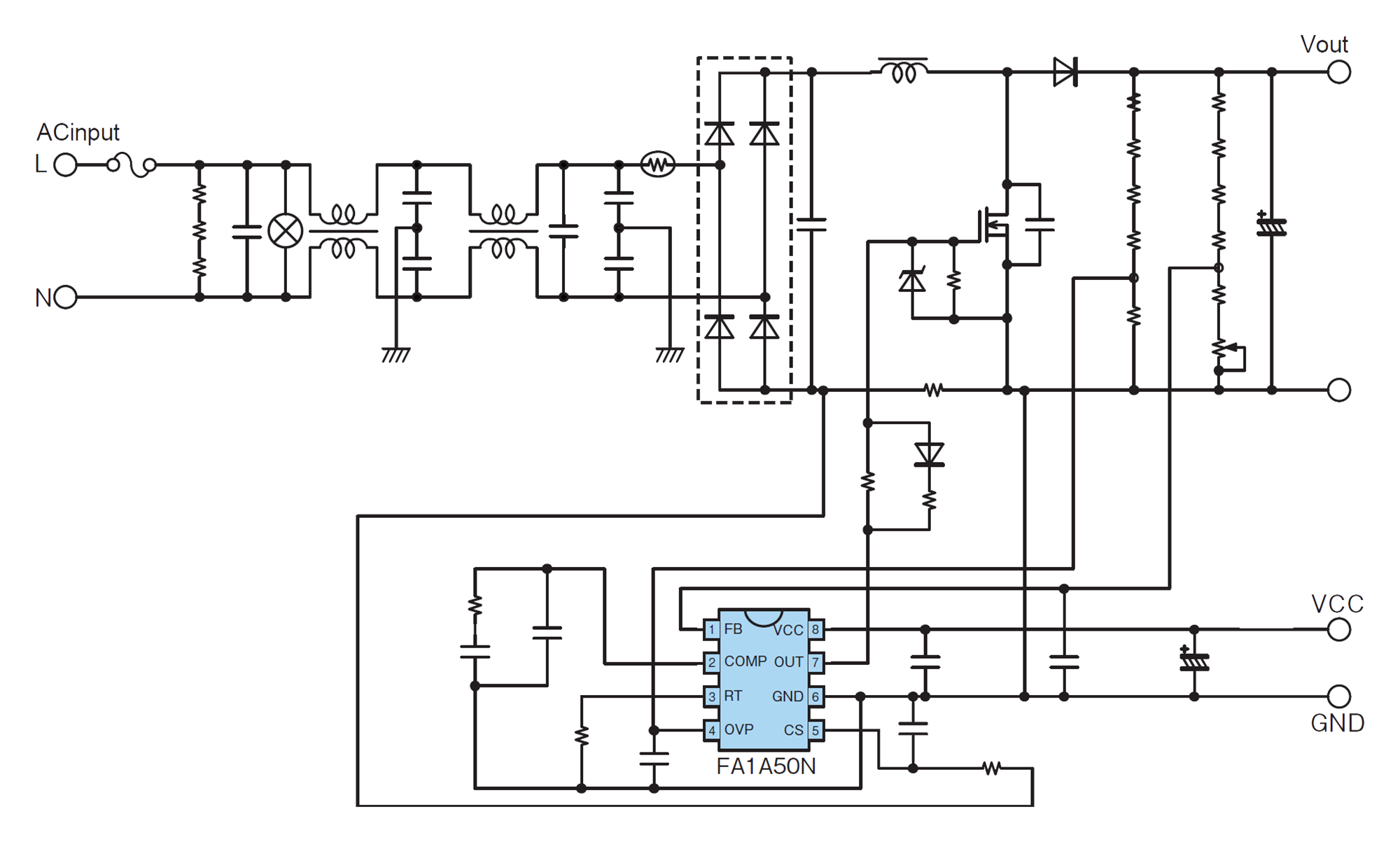
FA1A50N是一种控制IC,用于构成采用了临界模式的功率因数校正转换器。采用高耐压CMOS工艺,实现了低功耗。此外,还具备双重过电压保护功能、FB短路保护电路等。
特征
- 无需输入电压检测即可应对低待机功率
- 高精度电流检测:0.6V±2%
- 通过频率降低功能,可实现轻负载时的高效化
- 通过采用过冲降低功能、动态OVP电路,可降低噪声
- 通过高耐压CMOS工艺,实现低功耗化
- 启动500μA(typ)、动作时1.5mA(typ)
- 可直接驱动功率MOSFET、输出峰值电流:拉电流0.5A /灌电流1A
- 通过采用双重过电压保护电路,即使输出电压检测线发生异常,也可以防止过电压,保护输出电解电容器。
- 通过采用FB短路检测电路,可以在输出电压检测部发生异常时停止电路动作
- 内置低电压误动作防止电路(9.6V ON / 8.8V OFF)
- 重启定时器
- 封装:SOP-8
用途
- 开关电源
设计规范
| 控制类型 | 临界模式PFC |
|---|---|
| 适用电路 细节 | PFC(升压) |
| 工作频率(kHz) | 自激方式 |
| VCC(V) | 10〜26 |
| OVP端子 细节 | 有 |
| 过载运行 | 无(有过电流保护) |
| 过压运行 | 输出电压限制(自动恢复) |
| 封装 | SOP-8 |
文档工具
| 数据表 | FA1A50N |
|---|---|
| 设计工具 | PFC电路设计工具 |
| 选型手册 | 电源控制IC 选型手册 |



