临界模式交错PFC 控制IC
-
状态:量产中
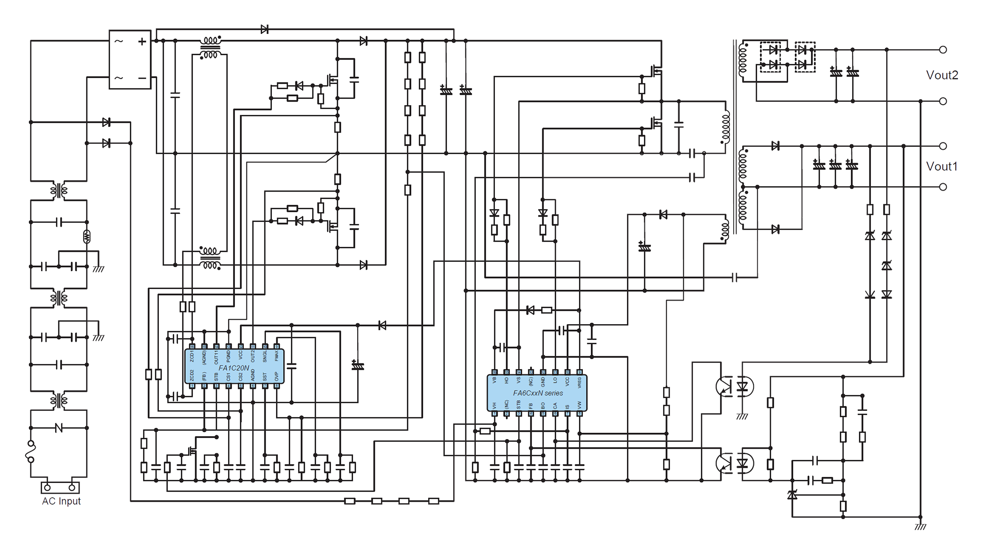
FA1C20N,为我司构成临界模式交错式PFC转换器的控制IC。采用高耐压CMOS工艺,实现低功耗。此外,本IC内置各种丰富的功能,如PFC输出电压检测异常时停止工作的短路保护。更有甚者,本IC可通过外部信号切换工作模式,与我司电流谐振ICFA6CxxN系列组合使用的话,可提高PFC电源的效率。
特征
- 通过THD改善功能实现良好的THD特性
- 与我司电流谐振IC FA6CxxN系列组合使用,可根据负载自动切换突发工作/正常工作,提升轻载时的电源效率
- 采用高耐圧CMOS工艺,实现低功耗
- 启动电流500μA(max.),工作时电流1.5mA(typ.)
- 可直接驱动MOSFET
- 输出峰值电流:拉电流0.3A 灌电流1A
- 输出电压检测异常时,会通过短路保护停止电路工作
- 内置VCC低电压保护功能(UVLO)
- 12.5V(typ.) 启动/7.5V(typ.) 停止
- 重启计时器功能
- 封装:SOP-16
用途
- 开关电源
- LED照明
设计规范
| 控制类型 | 临界模式交错PFC |
|---|---|
| 适用电路 细节 | 交错PFC |
| 工作频率(kHz) | 自激方式 |
| VCC(V) | 13〜26 |
| OVP端子 细节 | 有 |
| 过载运行 | 无(有过电流保护) |
| 过压运行 | 输出电压限制(自动恢复) |
| 封装 | SOP-16 |
文档工具
| 数据表 | FA1C20N |
|---|---|
| 产品信息 | FA1C20N 新产品信息 |
| 选型手册 | 电源控制IC 选型手册 |



