支持低待机功率 准共振控制IC
-
状态:量产中
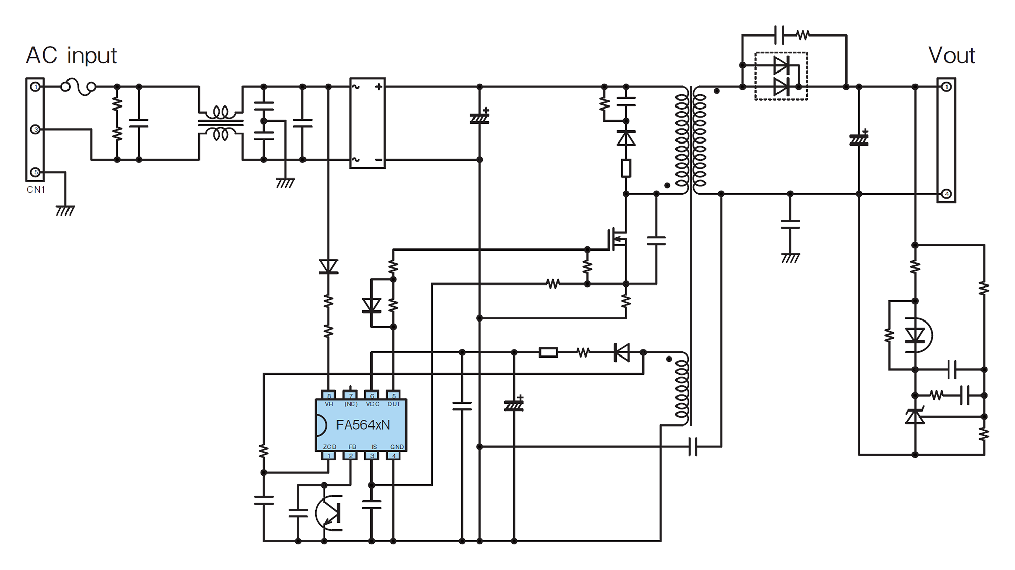
FA5640是一款在低待机功率方面表现出色的模拟共振型开关电源控制IC。虽然它是8针的小型封装,但集成了丰富的功能,且外置部件数量较少,因此可以构成结构紧凑且具有高性价比的电源。
特征
- 模拟共振型开关电源
- 通过内置启动电路,实现低功耗化
- 低电流消耗,动作时:0.85mA
- 利用导通关断宽度检测的底部跳过数控制
- 轻负载时脉冲动作功能
- 内置可直接连接功率MOSFET的驱动电路
- 输出电流:0.5A(灌电流)/0.25A(拉电流)
- 内置过负载保护功能(自动复位)
- 内置利用2次侧过电压检测的闭锁保护功能
- 内置输入电压校正功能
- 切换IS端子的最大输入阈值电压和脉冲停止FB电压
- 内置防止低电压误动作电路(14V ON/8V OFF)
- 封装:SOP-8
用途
- 开关电源
设计规范
| IC类別 | QR |
|---|---|
| 适用电路 细节 | 反激 |
| 工作频率(kHz) | 自激方式(控制Bottom-Skip 数) |
| VCC(V) | 11〜26 |
| 内置启动电路(V) | 500 |
| 过负荷保护 | 自动复位 |
| 过电压保护 | 锁定, ZCD电压检测 |
| 封装 | SOP-8 |
文档工具
| 数据表 | FA5640N |
|---|---|
| 参考设计 | 电源控制IC参考设计 |
| 选型手册 | 电源控制IC 选型手册 |



