支持低待机功率 PWM控制IC
-
状态:量产中
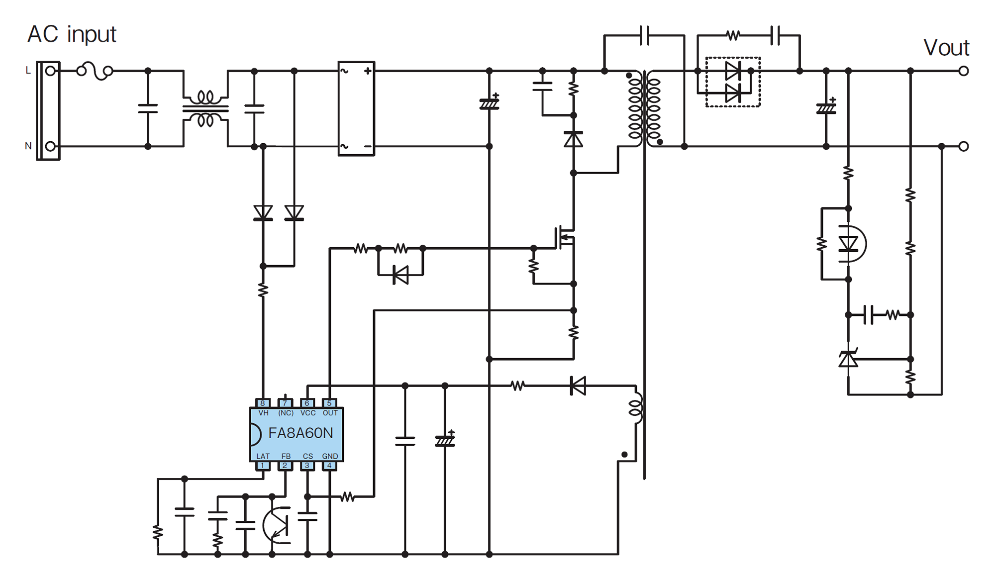
FA8A60N是一款可直接驱动功率MOSFET的电流模式开关电源控制IC。虽然它是8针的小型封装,但集成了丰富的功能,因此最适合用于轻负载时的省电化和减少外置部件数量,可以构成结构紧凑且具有高性价比的电源。
特征
- 低待机功率化
- 内置降频功能,可改善中间负载领域的效率。(可通过外置部件常数调整降频FB电压)
- 在轻负载时可切换为脉冲动作,实现低待机功率。
- 动作模式可在通常模式和断电模式之间切换。(实现低待机功率)
- 内置500V耐压启动电路。(实现启动电路省电化)
- 多种保护功能
- 内置过负载保护功能。(自动复位)
- 内置基于AC输入电压的过负载检测值校正功能。
- 内置基于外部信号的闭锁模式切断功能
- 内置过电压保护功能(Vthovp = 25.5V typ.)
- 内置低电压保护功能(Vvccoff = 6.5V typ.)
- 内置过热保护功能(Tohp = 137ºC typ.)
- 内置软启动功能。(Tss = 11ms typ.)
- 通过将最低频率设定为25kHz,防止在声频下动作
- 通过开关频率抖动功能实现低EMI。
- 内置DSS(Dynamic Self Supply)功能
- 内置可直接驱动功率MOSFET的驱动电路,输出电流: 0.5A(灌电流)/0.5A(拉电流)
用途
- 开关电源
设计规范
| 控制类型 | PWM |
|---|---|
| 适用电路 | 回扫 |
| 工作频率(kHz) | 65 |
| VCC(V) | 10〜24 |
| 内置启动电路(V) | 500 |
| 过负荷保护 | 自动复位 |
| 过电压保护 | 锁定 Vcc 检测 |
| 封装 | SOP-8 |
文档工具
| 数据表 | FA8A60N |
|---|---|
| 参考设计 | 电源控制IC参考设计 |
| 设计工具 | 回扫变压器设计 |
| 选型手册 | 电源控制IC 选型手册 |



